Warning:
JavaScript is turned OFF. None of the links on this page will work until it is reactivated.
If you need help turning JavaScript On, click here.
The Concept Map you are trying to access has information related to:
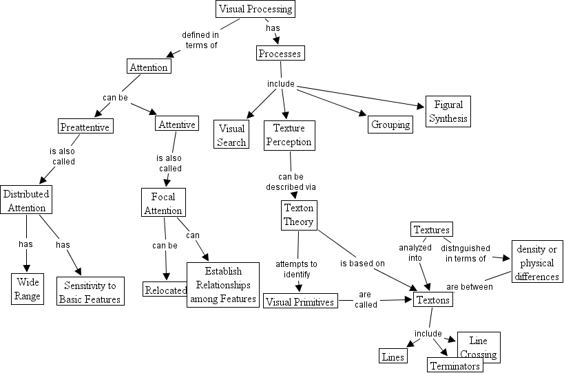
visual processing, Attention can be Preattentive, Textons include Lines, Attentive is also called Focal Attention, Visual Processing has Processes, density or physical differences are between Textons, Processes include Visual Search, Preattentive is also called Distributed Attention, Distributed Attention has Wide Range, Textures analyzed into Textons, Texton Theory attempts to identify Visual Primitives