Warning:
JavaScript is turned OFF. None of the links on this page will work until it is reactivated.
If you need help turning JavaScript On, click here.
The Concept Map you are trying to access has information related to:
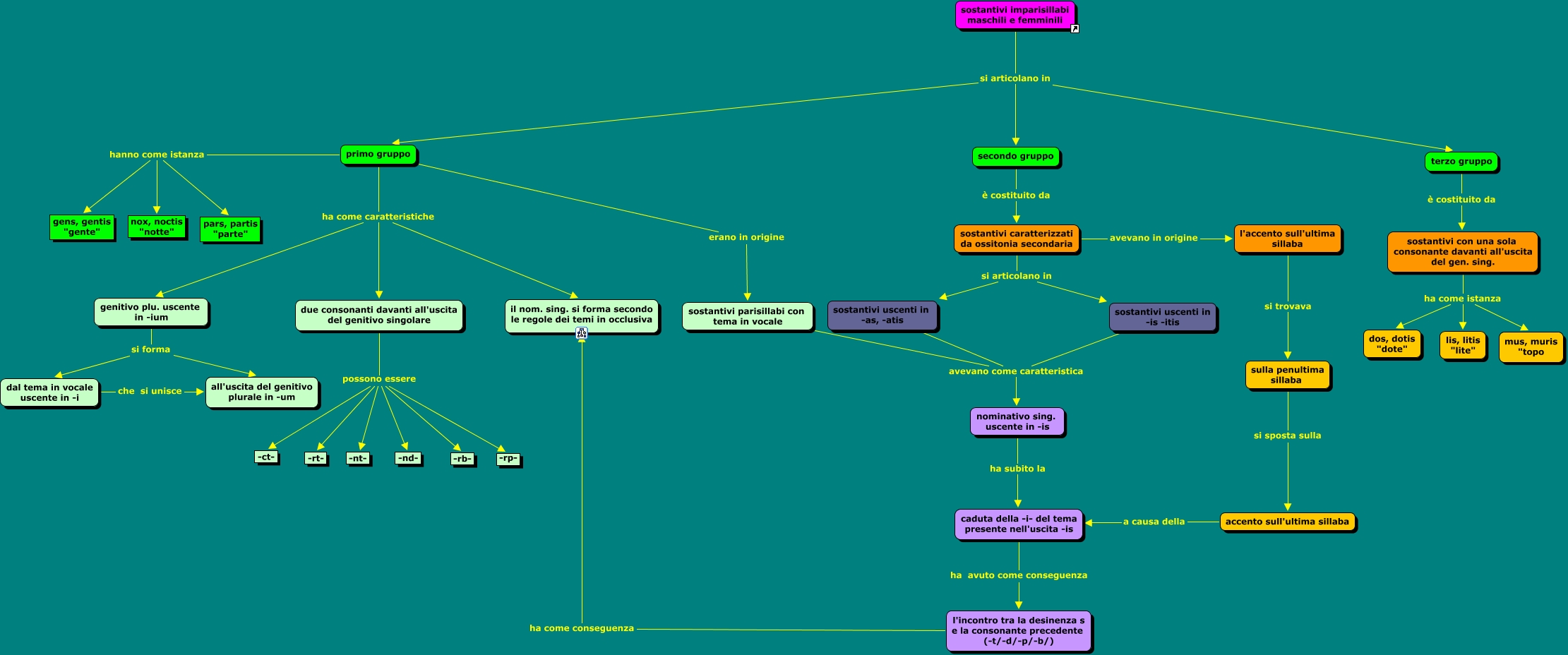
Temi in vocale della terza declinazione - m.f. imparisillabi, primo gruppo hanno come istanza nox, noctis "notte", sostantivi uscenti in -as, -atis avevano come caratteristica nominativo sing. uscente in -is, sostantivi caratterizzati da ossitonia secondaria si articolano in sostantivi uscenti in -as, -atis, sostantivi parisillabi con tema in vocale avevano come caratteristica nominativo sing. uscente in -is, dal tema in vocale uscente in -i che si unisce all'uscita del genitivo plurale in -um, sostantivi con una sola consonante davanti all'uscita del gen. sing. ha come istanza mus, muris "topo, due consonanti davanti all'uscita del genitivo singolare possono essere -nt-, primo gruppo hanno come istanza gens, gentis "gente", due consonanti davanti all'uscita del genitivo singolare possono essere -rb-, l'accento sull'ultima sillaba si trovava sulla penultima sillaba