Warning:
JavaScript is turned OFF. None of the links on this page will work until it is reactivated.
If you need help turning JavaScript On, click here.
The Concept Map you are trying to access has information related to:
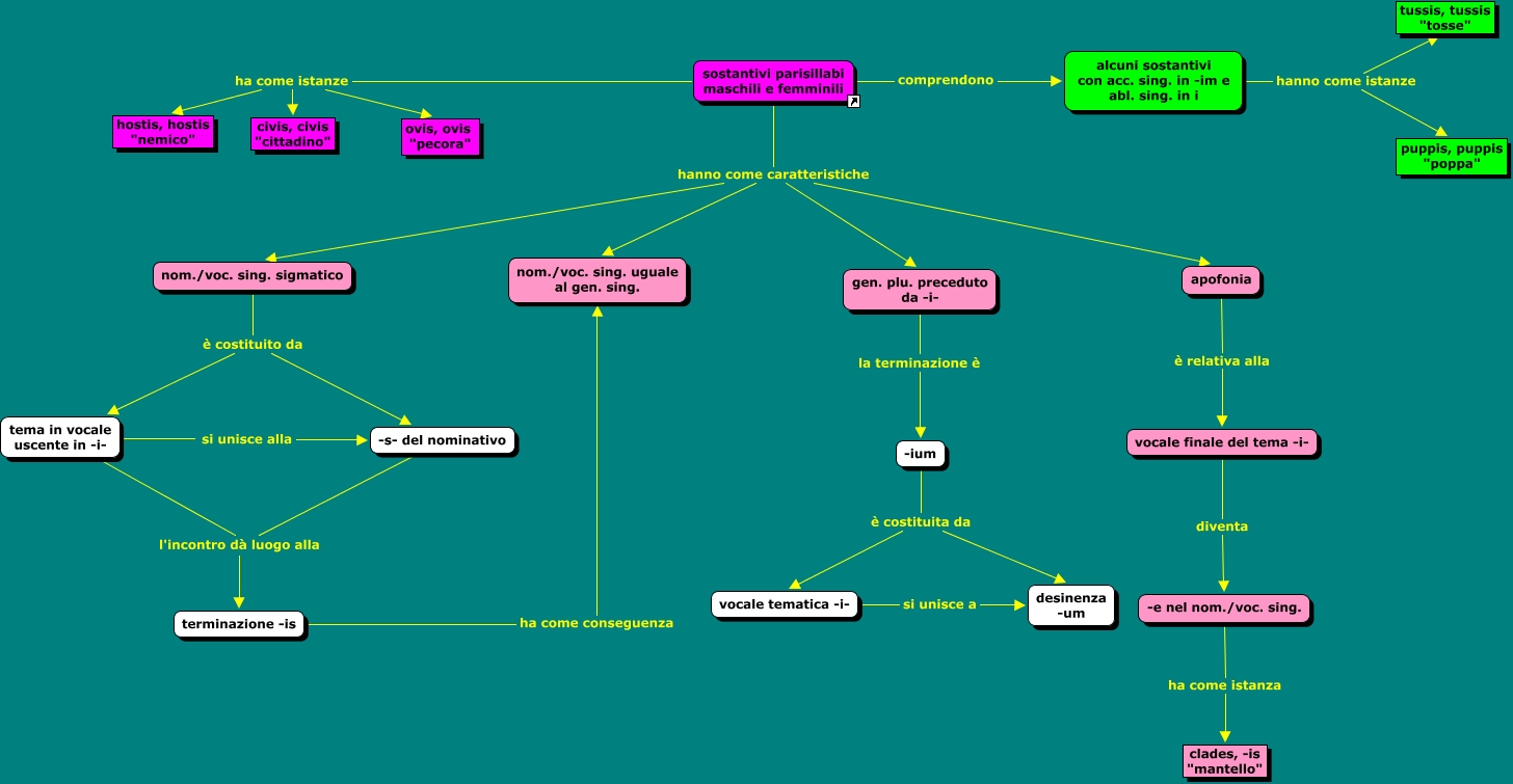
Temi in vocale della terza declinazione - m.f. parisillabi, -ium è costituita da vocale tematica -i-, terminazione -is ha come conseguenza nom./voc. sing. uguale al gen. sing., sostantivi parisillabi maschili e femminili hanno come caratteristiche nom./voc. sing. sigmatico, sostantivi parisillabi maschili e femminili hanno come caratteristiche nom./voc. sing. uguale al gen. sing., tema in vocale uscente in -i- si unisce alla -s- del nominativo, -ium è costituita da desinenza -um, gen. plu. preceduto da -i- la terminazione è -ium, alcuni sostantivi con acc. sing. in -im e abl. sing. in i hanno come istanze puppis, puppis "poppa", -e nel nom./voc. sing. ha come istanza clades, -is "mantello", nom./voc. sing. sigmatico è costituito da tema in vocale uscente in -i-