Warning:
JavaScript is turned OFF. None of the links on this page will work until it is reactivated.
If you need help turning JavaScript On, click here.
The Concept Map you are trying to access has information related to:
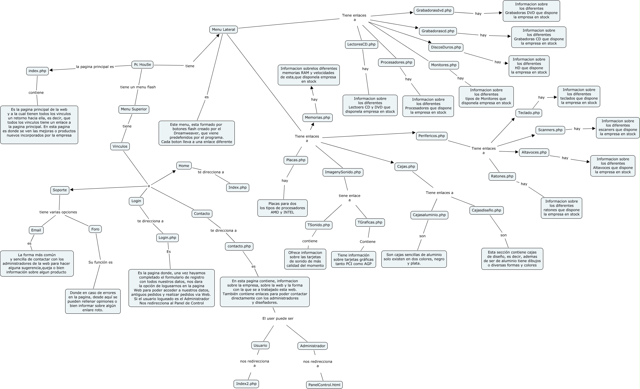
Manual usuario, Login.php Es Es la pagina donde, una vez hayamos completado el formulario de registro con todos nuestros datos, nos dara la opción de loguearnos en la pagina Web para poder acceder a nuestros datos, antiguos pedidos y realizar pedidos via Web. Si el usuario logueado es el Administrador Nos redirecciona al Panel de Control, Vinculos a Soporte, DiscosDuros.php hay Informacion sobre los diferentes HD que dispone la empresa en stock, Menu Lateral Tiene enlaces a Monitores.php, Menu Lateral Tiene enlaces a Procesadores.php, Vinculos a Home, Menu Lateral es Este menu, esta formado por botones flash creado por el Dreamweaver, que viene predefenidos por el programa. Cada boton lleva a una enlace diferente, Soporte tiene varias opciones Foro, Menu Lateral Tiene enlaces a Placas.php, Menu Lateral Tiene enlaces a Grabadorascd.php