Warning:
JavaScript is turned OFF. None of the links on this page will work until it is reactivated.
If you need help turning JavaScript On, click here.
The Concept Map you are trying to access has information related to:
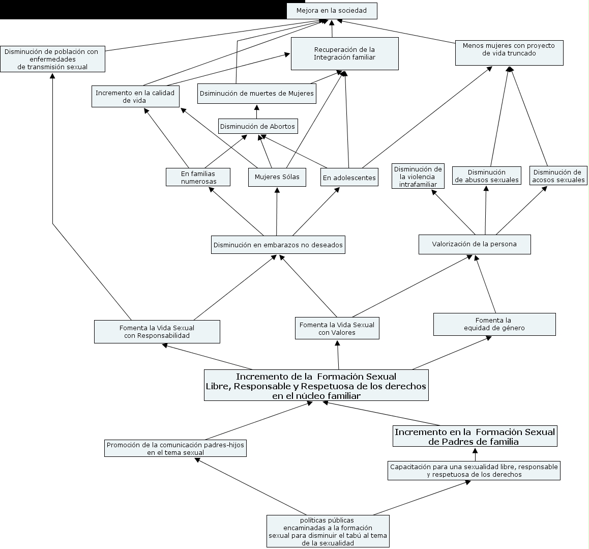
Formacion sexual arbol objetivos, En adolescentes contribuye a Menos mujeres con proyecto de vida truncado, Disminución de Abortos ???? Dsiminución de muertes de Mujeres, Valorización de la persona ???? Disminución de la violencia intrafamiliar, Incremento de la Formación Sexual Libre, Responsable y Respetuosa de los derechos en el núcleo familiar ???? Fomenta la Vida Sexual con Responsabilidad, Mujeres Sólas ???? Recuperación de la Integración familiar, Fomenta la Vida Sexual con Valores Genera Valorización de la persona, En adolescentes ???? Recuperación de la Integración familiar, Incremento en la calidad de vida ???? Recuperación de la Integración familiar, Disminución en embarazos no deseados ???? En familias numerosas, políticas públicas encaminadas a la formación sexual para disminuir el tabú al tema de la sexualidad ???? Promoción de la comunicación padres-hijos en el tema sexual