Warning:
JavaScript is turned OFF. None of the links on this page will work until it is reactivated.
If you need help turning JavaScript On, click here.
The Concept Map you are trying to access has information related to:
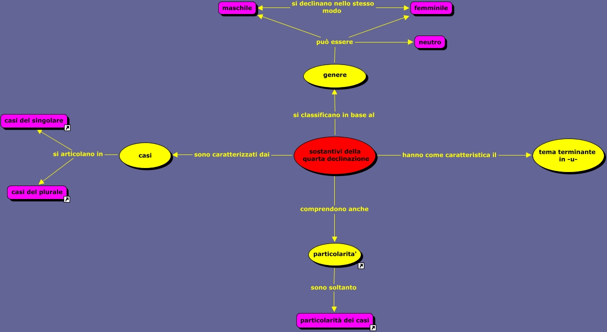
Quarta declinazione, casi si articolano in casi del plurale, sostantivi della quarta declinazione sono caratterizzati dai casi, particolarita' sono soltanto particolarità dei casi, genere può essere femminile, genere può essere maschile, sostantivi della quarta declinazione si classificano in base al genere, casi si articolano in casi del singolare, genere può essere neutro, sostantivi della quarta declinazione hanno come caratteristica il tema terminante in -u-, sostantivi della quarta declinazione comprendono anche particolarita'