Warning:
JavaScript is turned OFF. None of the links on this page will work until it is reactivated.
If you need help turning JavaScript On, click here.
The Concept Map you are trying to access has information related to:
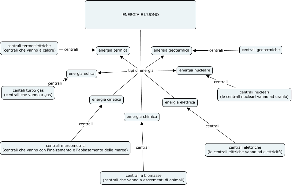
energia l'uomo, ENERGIA E L'UOMO tipi di energia emergia chimica, ENERGIA E L'UOMO tipi di energia energia nucleare, ENERGIA E L'UOMO tipi di energia energia cinetica, centrali geotermiche centrali energia geotermica, centrali termoelettriche (centrali che vanno a calore) centrali energia termica, centrali nucleari (le centrali nucleari vanno ad uranio) centrali energia nucleare, ENERGIA E L'UOMO tipi di energia energia termica, ENERGIA E L'UOMO tipi di energia energia elettrica, centali turbo gas (centrali che vanno a gas) centrali energia eolica, centrali a biomasse (centrali che vanno a escrementi di animali) centrali emergia chimica