Warning:
JavaScript is turned OFF. None of the links on this page will work until it is reactivated.
If you need help turning JavaScript On, click here.
The Concept Map you are trying to access has information related to:
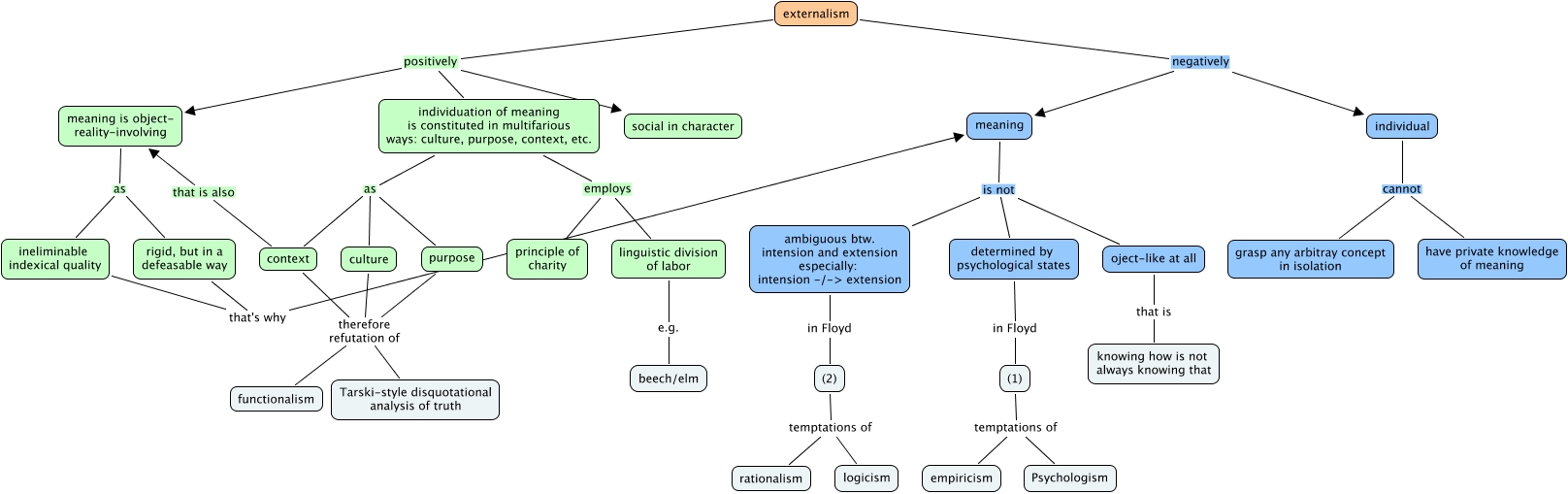
floyd-putnams_MoM, context therefore refutation of Tarski-style disquotational analysis of truth, (1) temptations of empiricism, externalism positively meaning is object- reality-involving, individuation of meaning is constituted in multifarious ways: culture, purpose, context, etc. employs linguistic division of labor, meaning is not oject-like at all, (2) temptations of logicism, context therefore refutation of functionalism, ambiguous btw. intension and extension especially: intension -/-> extension in Floyd (2), linguistic division of labor e.g. beech/elm, externalism positively individuation of meaning is constituted in multifarious ways: culture, purpose, context, etc.