Warning:
JavaScript is turned OFF. None of the links on this page will work until it is reactivated.
If you need help turning JavaScript On, click here.
The Concept Map you are trying to access has information related to:
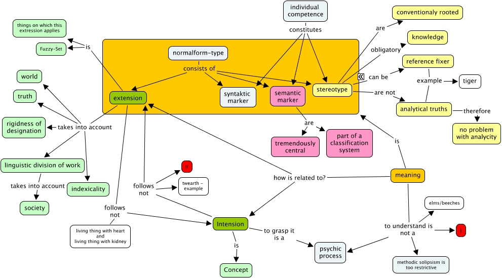
putnam_meaning_of_meaning_overview, meaning is ????, Intension is Concept, linguistic division of work takes into account society, normalform-type consists of semantic marker, analytical truths example tiger, extension takes into account linguistic division of work, extension is Fuzzy-Set, living thing with heart and living thing with kidney follows not Intension, stereotype are conventionaly rooted, meaning to understand is not a methodic solipsism is too restrictive