Warning:
JavaScript is turned OFF. None of the links on this page will work until it is reactivated.
If you need help turning JavaScript On, click here.
The Concept Map you are trying to access has information related to:
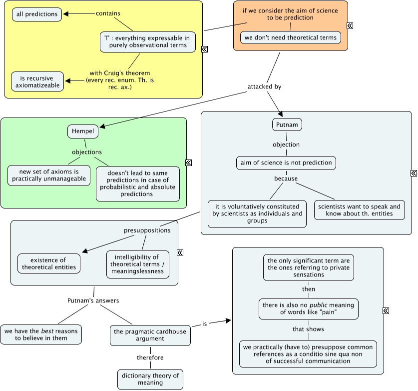
putnam - craigs theorem, the pragmatic cardhouse argument is ????, aim of science is not prediction because it is voluntatively constituted by scientists as individuals and groups, ???? Putnam's answers we have the best reasons to believe in them, the pragmatic cardhouse argument therefore dictionary theory of meaning, ???? attacked by Hempel, there is also no public meaning of words like "pain" that shows we practically (have to) presuppose common references as a conditio sine qua non of successful communication, Hempel objections new set of axioms is practically unmanageable, ???? Putnam's answers the pragmatic cardhouse argument, ???? presuppositions intelligibility of theoretical terms / meaningslessness, the only significant term are the ones referring to private sensations then there is also no public meaning of words like "pain"