Warning:
JavaScript is turned OFF. None of the links on this page will work until it is reactivated.
If you need help turning JavaScript On, click here.
The Concept Map you are trying to access has information related to:
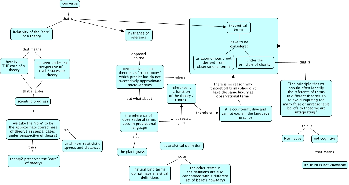
putnam-three_kinds_of_scientific_realism_converge, scientific progress if we take the "core" to be the approximate correctness of theory1 in special cases under perspective of theory2, it's analytical definition no, as natural kind terms do not have analytical definitions, theoretical terms have to be considered as autonomous / not derived from observational terms, reference is a function of the theory / context therefore it is counterintuitive and cannot explain the language practice, the reference of observational terms used in predictional language what speaks against reference is a function of the theory / context, not cognitive that means it's truth is not knowable, it's seen under the perspective of a rivel / sucessor theory that enables scientific progress, there is not THE core of a theory that enables scientific progress, neopositivistic idea: theories as "black boxes" which predict but do not successively approximate micro-entities where reference is a function of the theory / context, Invariance of reference opposed to the neopositivistic idea: theories as "black boxes" which predict but do not successively approximate micro-entities