Warning:
JavaScript is turned OFF. None of the links on this page will work until it is reactivated.
If you need help turning JavaScript On, click here.
The Concept Map you are trying to access has information related to:
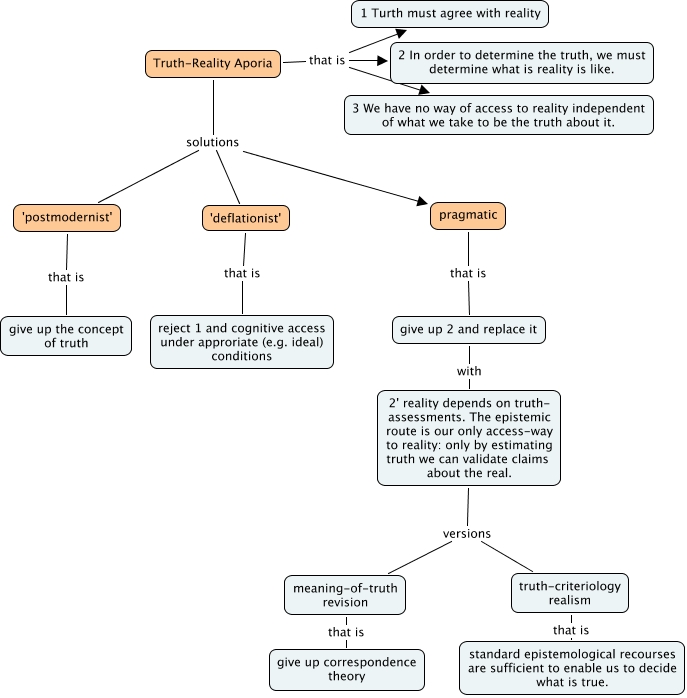
Rescher-knowledge_of_the_truth-truth_reality_aporia, give up 2 and replace it with 2' reality depends on truth- assessments. The epistemic route is our only access-way to reality: only by estimating truth we can validate claims about the real., Truth-Reality Aporia solutions pragmatic, 2' reality depends on truth- assessments. The epistemic route is our only access-way to reality: only by estimating truth we can validate claims about the real. versions meaning-of-truth revision, Truth-Reality Aporia solutions 'deflationist', Truth-Reality Aporia solutions 'postmodernist', Truth-Reality Aporia that is 2 In order to determine the truth, we must determine what is reality is like., meaning-of-truth revision that is give up correspondence theory, pragmatic that is give up 2 and replace it, Truth-Reality Aporia that is 1 Turth must agree with reality, Truth-Reality Aporia that is 3 We have no way of access to reality independent of what we take to be the truth about it.