Warning:
JavaScript is turned OFF. None of the links on this page will work until it is reactivated.
If you need help turning JavaScript On, click here.
The Concept Map you are trying to access has information related to:
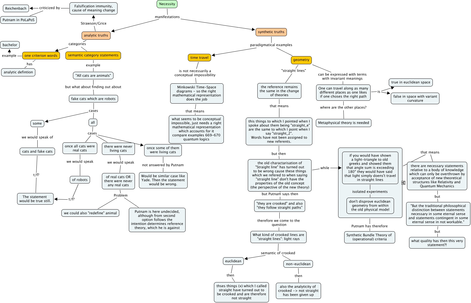
putnam-it_aint_necessarily_so, cats and fake cats t/f? The statement would be true still., analytic truths categories one criterion words, of real cats OR there were never any real cats Problem we could also "redefine" animal, "All cats are animals" but what about finding out about fake cats which are robots, "But the traditional philosophical distinction between statements necessary in some eternal sense and statements contingent in some eternal sense in not workable." but what quality has then this very statement?!, once some of them were living cats not answered by Putnam Would be similar case like Yade. Then the statement would be wrong., ???? Putnam has therefore Synthetic Bundle Theory of (operational) criteria, What kind of crooked lines are "straight lines": light rays semantic of crooked euclidean, there were never living cats we would speak of real cats OR there were never any real cats, if you would have shown a light-triangle to old greeks and showed them that angle sum is exceeding 180° they would have said that light simply doens't travel in straight lines isolated experiments don't disprove euclidean geometry from within the old physical model