Warning:
JavaScript is turned OFF. None of the links on this page will work until it is reactivated.
If you need help turning JavaScript On, click here.
The Concept Map you are trying to access has information related to:
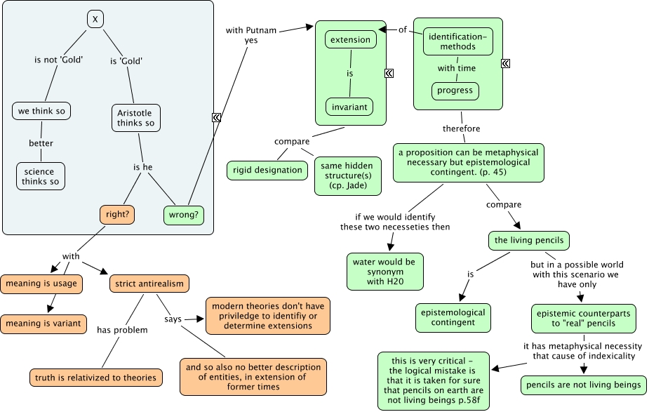
putnam_meaning_critics, the living pencils is epistemological contingent, right? with meaning is variant, we think so better science thinks so, the living pencils but in a possible world with this scenario we have only epistemic counterparts to "real" pencils, strict antirealism says modern theories don't have priviledge to identifiy or determine extensions, rigid designation compare same hidden structure(s) (cp. Jade), epistemic counterparts to "real" pencils it has metaphysical necessity that cause of indexicality this is very critical - the logical mistake is that it is taken for sure that pencils on earth are not living beings p.58f, rigid designation compare ????, wrong? with Putnam yes ????, identification- methods with time progress