Warning:
JavaScript is turned OFF. None of the links on this page will work until it is reactivated.
If you need help turning JavaScript On, click here.
The Concept Map you are trying to access has information related to:
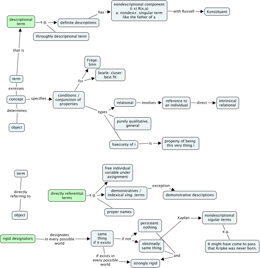
zemach_1, conditions / conjunction of properties for Searle: cluser: best fit, obstinatly: same thing and strongly rigid, obstinatly: same thing Kaplan nondescriptional sigular terms, conditions / conjunction of properties types haecceity of i, directly referential terms e.g. free individual variable under assignment, term directly referring to object, rigid designators designates in every possible world same thing if it exsits, relational involves reference to an individual, concept specifies conditions / conjunction of properties, descriptional term e.g. throughly descriptional term