Warning:
JavaScript is turned OFF. None of the links on this page will work until it is reactivated.
If you need help turning JavaScript On, click here.
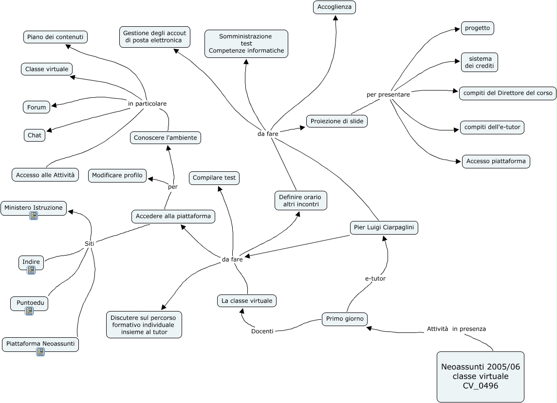
The Concept Map you are trying to access has information related to:
Neoassunti05-06 CV_0496, Conoscere l'ambiente in particolare Chat, Definire orario altri incontri da fare Proiezione di slide, Conoscere l'ambiente in particolare Classe virtuale, La classe virtuale da fare Discutere sul percorso formativo individuale insieme al tutor, Accedere alla piattaforma Siti Puntoedu, La classe virtuale da fare Compilare test, Pier Luigi Ciarpaglini da fare Accoglienza, Pier Luigi Ciarpaglini da fare Definire orario altri incontri, Neoassunti 2005/06 classe virtuale CV_0496 Attività in presenza Primo giorno, Proiezione di slide per presentare sistema dei crediti