Warning:
JavaScript is turned OFF. None of the links on this page will work until it is reactivated.
If you need help turning JavaScript On, click here.
The Concept Map you are trying to access has information related to:
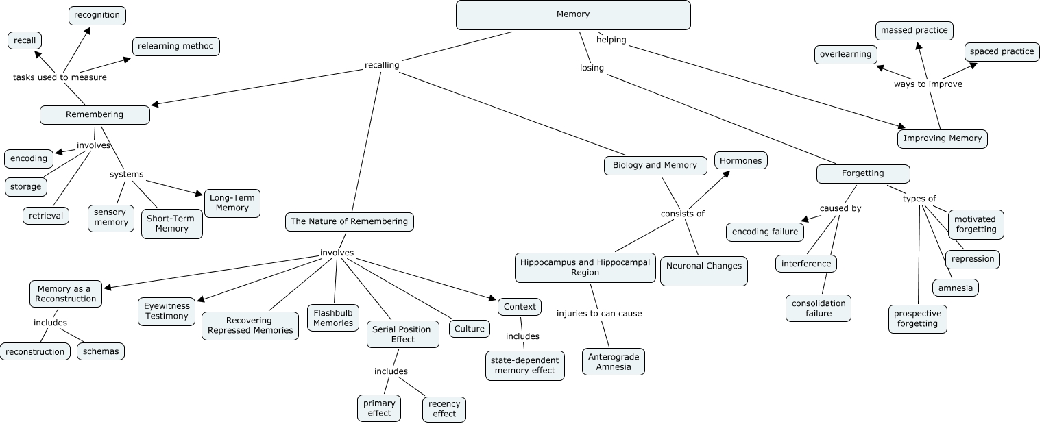
Chapter 6 Robert Street, Serial Position Effect includes recency effect, Context includes state-dependent memory effect, Remembering systems Short-Term Memory, Forgetting caused by encoding failure, Forgetting types of amnesia, The Nature of Remembering involves Flashbulb Memories, Remembering systems Long-Term Memory, Memory as a Reconstruction includes schemas, The Nature of Remembering involves Serial Position Effect, Memory as a Reconstruction includes reconstruction