Warning:
JavaScript is turned OFF. None of the links on this page will work until it is reactivated.
If you need help turning JavaScript On, click here.
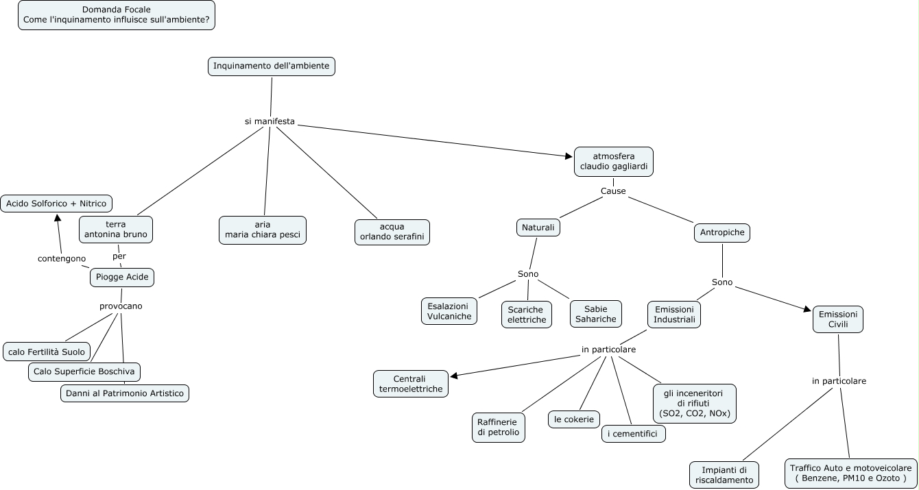
The Concept Map you are trying to access has information related to:
Inquinamento dell'ambiente, Piogge Acide provocano calo Fertilità Suolo, Naturali Sono Esalazioni Vulcaniche, Emissioni Industriali in particolare gli inceneritori di rifiuti (SO2, CO2, NOx), Antropiche Sono Emissioni Industriali, Emissioni Civili in particolare Impianti di riscaldamento, Antropiche Sono Emissioni Civili, Emissioni Industriali in particolare le cokerie, atmosfera claudio gagliardi Cause Antropiche, Inquinamento dell'ambiente si manifesta aria maria chiara pesci, Piogge Acide provocano Calo Superficie Boschiva