Warning:
JavaScript is turned OFF. None of the links on this page will work until it is reactivated.
If you need help turning JavaScript On, click here.
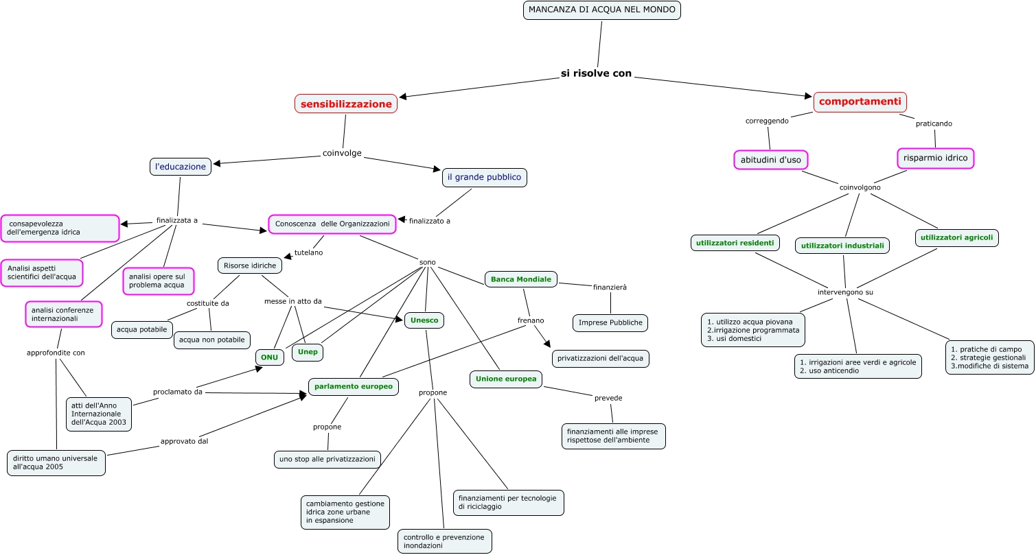
The Concept Map you are trying to access has information related to:
mappa omnicomprensiva individuale, Risorse idiriche costituite da acqua non potabile, Unesco propone finanziamenti per tecnologie di riciclaggio, Conoscenza delle Organizzazioni sono Unesco, comportamenti praticando risparmio idrico, atti dell'Anno Internazionale dell'Acqua 2003 proclamato da parlamento europeo, l'educazione finalizzata a consapevolezza dell'emergenza idrica, utilizzatori industriali intervengono su 1. pratiche di campo 2. strategie gestionali 3.modifiche di sistema, atti dell'Anno Internazionale dell'Acqua 2003 proclamato da ONU, risparmio idrico coinvolgono utilizzatori industriali, Banca Mondiale frenano privatizzazioni dell'acqua