Warning:
JavaScript is turned OFF. None of the links on this page will work until it is reactivated.
If you need help turning JavaScript On, click here.
The Concept Map you are trying to access has information related to:
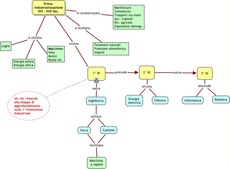
Mappa indice RI, Prima Industrializzazione XVI - XVII Sec. si utilizza Legno, 2^ RI evolve 3^ RI, Ferro facilitano Macchina a vapore, Prima Industrializzazione XVI - XVII Sec. è caratterizzata Manifatture Commercio Trasporti via mare Acc. Capitali Riv. agricola Espansione demogr., 3^ RI discende Informatica, 3^ RI discende Robotica, 1^ RI precede 2^ RI, Prima Industrializzazione XVI - XVII Sec. si utilizza Macchine: Vela Mulini Ruote idr., Prima Industrializzazione XVI - XVII Sec. si utilizza Energia eolica Energia idrica, Inghilterra utilizza Ferro