Warning:
JavaScript is turned OFF. None of the links on this page will work until it is reactivated.
If you need help turning JavaScript On, click here.
The Concept Map you are trying to access has information related to:
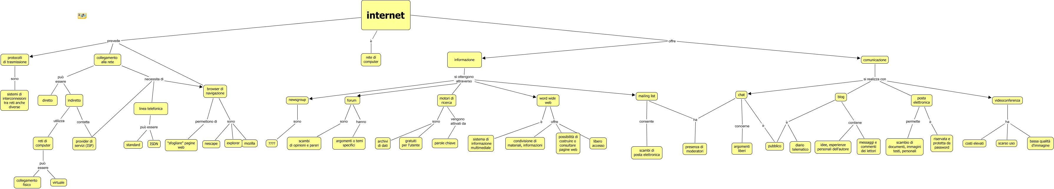
mappetta chiara, internet offre informazione, comunicazione si realizza con videoconferenza, browser di navigazione sono nescape, word wide web è sistema di informazione multimediale, mailing list consente scambi di posta elettronica, internet prevede protocolli di trasmissione, videoconferenza ha costi elevati, chat è pubblico, internet prevede browser di navigazione, word wide web offre condivisione di materiali, informazioni