Warning:
JavaScript is turned OFF. None of the links on this page will work until it is reactivated.
If you need help turning JavaScript On, click here.
The Concept Map you are trying to access has information related to:
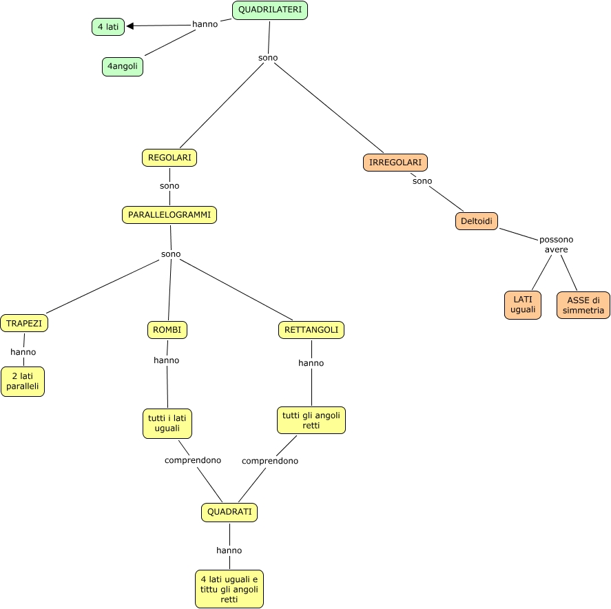
quadrilateri2, TRAPEZI hanno 2 lati paralleli, PARALLELOGRAMMI sono RETTANGOLI, tutti i lati uguali comprendono QUADRATI, ROMBI hanno tutti i lati uguali, QUADRILATERI sono IRREGOLARI, QUADRILATERI hanno 4 lati, tutti gli angoli retti comprendono QUADRATI, Deltoidi possono avere ASSE di simmetria, PARALLELOGRAMMI sono TRAPEZI, RETTANGOLI hanno tutti gli angoli retti