Warning:
JavaScript is turned OFF. None of the links on this page will work until it is reactivated.
If you need help turning JavaScript On, click here.
The Concept Map you are trying to access has information related to:
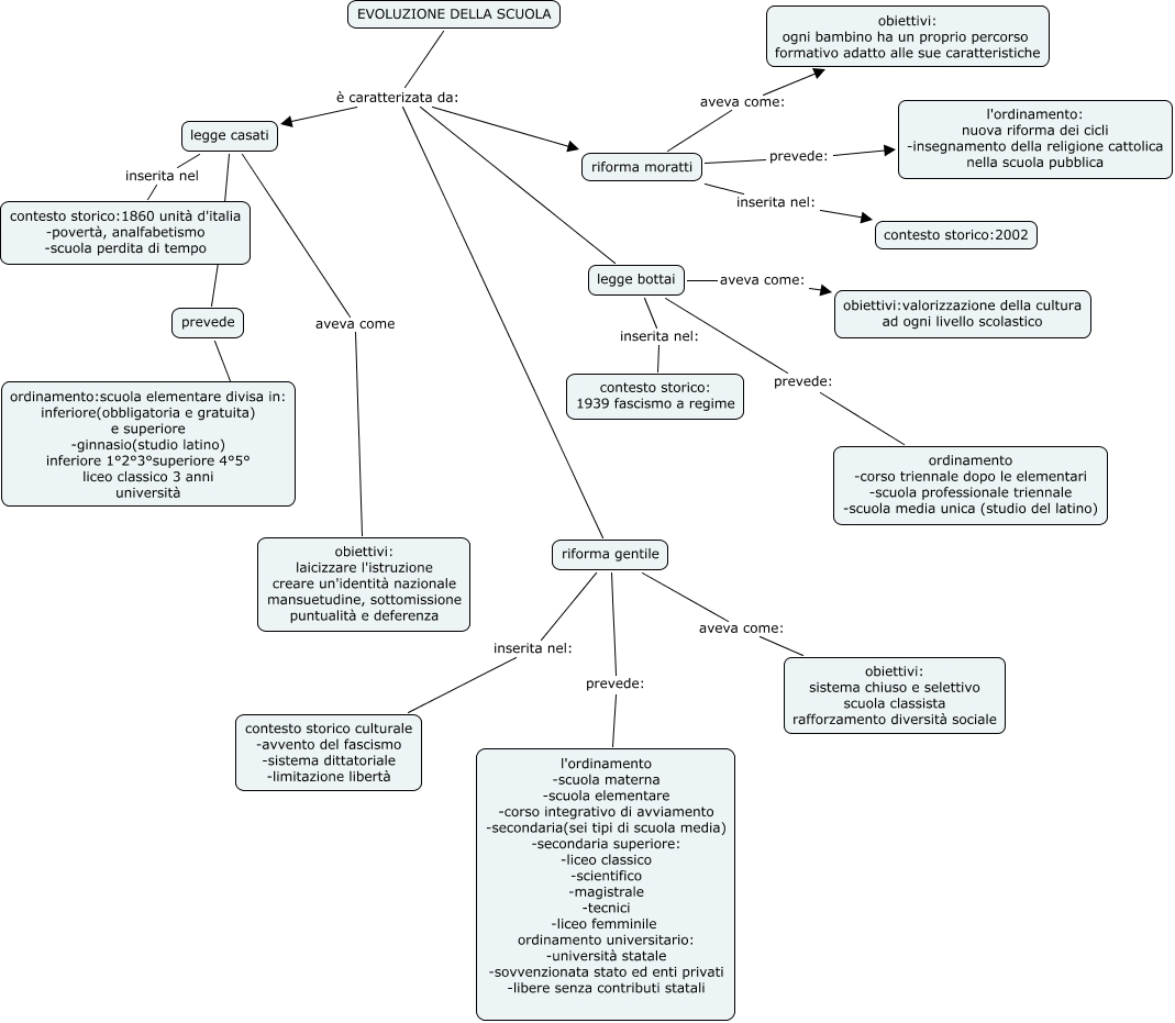
evoluzione della scuola, riforma gentile prevede: l'ordinamento -scuola materna -scuola elementare -corso integrativo di avviamento -secondaria(sei tipi di scuola media) -secondaria superiore: -liceo classico -scientifico -magistrale -tecnici -liceo femminile ordinamento universitario: -università statale -sovvenzionata stato ed enti privati -libere senza contributi statali, EVOLUZIONE DELLA SCUOLA è caratterizata da: riforma moratti, EVOLUZIONE DELLA SCUOLA è caratterizata da: riforma gentile, EVOLUZIONE DELLA SCUOLA è caratterizata da: legge casati, riforma gentile inserita nel: contesto storico culturale -avvento del fascismo -sistema dittatoriale -limitazione libertà, riforma moratti inserita nel: contesto storico:2002, riforma gentile aveva come: obiettivi: sistema chiuso e selettivo scuola classista rafforzamento diversità sociale, legge casati ???? prevede, riforma moratti prevede: l'ordinamento: nuova riforma dei cicli -insegnamento della religione cattolica nella scuola pubblica, legge casati inserita nel contesto storico:1860 unità d'italia -povertà, analfabetismo -scuola perdita di tempo