Warning:
JavaScript is turned OFF. None of the links on this page will work until it is reactivated.
If you need help turning JavaScript On, click here.
The Concept Map you are trying to access has information related to:
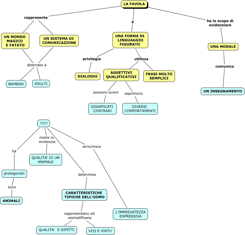
LA FAVOLA, ???? arricchisce L'IMMEDIATEZZA ESPRESSIVA, LA FAVOLA ha lo scopo di evidenziare UNA MORALE, UNA FORMA DI LINGUAGGIO FIGURATO utilizza FRASI MOLTO SEMPLICI, CARATTERISTICHE TIPICHE DELL'UOMO rappresentano ed esemplificano QUALITA' E DIFETTI, AGGETTIVI QUALIFICATIVI esprimono DIVERSI COMPORTAMENTI, LA FAVOLA rappresenta UN MONDO MAGICO E FATATO, UN SISTEMA DI COMUNICAZIONE destinato a ADULTI, LA FAVOLA è UNA FORMA DI LINGUAGGIO FIGURATO, UN MONDO MAGICO E FATATO destinato a BAMBINI, ???? mette in evidenzia QUALITA' DI UN ANIMALE