Warning:
JavaScript is turned OFF. None of the links on this page will work until it is reactivated.
If you need help turning JavaScript On, click here.
The Concept Map you are trying to access has information related to:
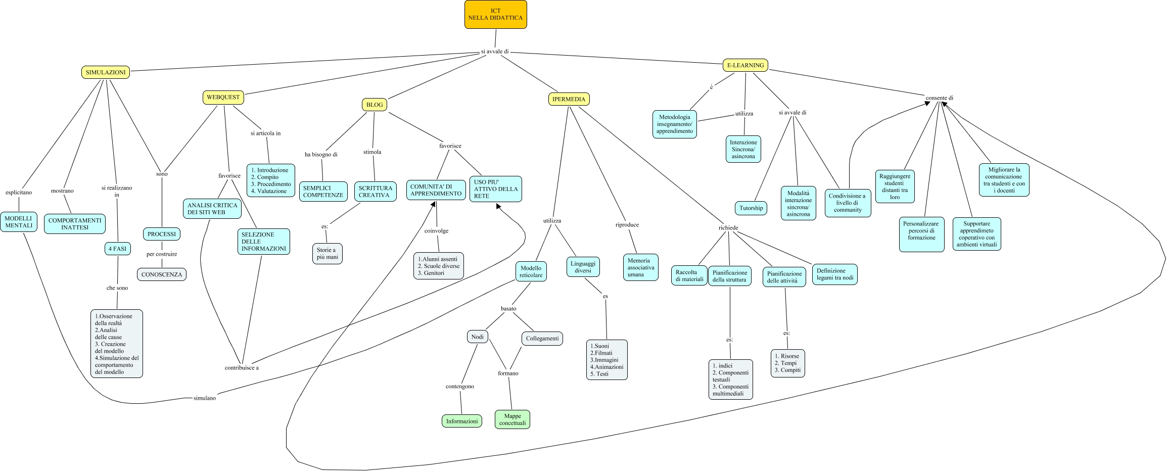
ICT, E-LEARNING consente di Migliorare la comunicazione tra studenti e con i docenti, E-LEARNING consente di Personalizzare percorsi di formazione, 1.Suoni 2.Filmati 3.Immagini 4.Animazioni 5. Testi es Linguaggi diversi, Condivisione a livello di community consente di Migliorare la comunicazione tra studenti e con i docenti, SIMULAZIONI esplicitano MODELLI MENTALI, Pianificazione della struttura richiede IPERMEDIA, SIMULAZIONI si realizzano in 4 FASI, SIMULAZIONI sono PROCESSI, SIMULAZIONI mostrano COMPORTAMENTI INATTESI, WEBQUEST favorisce ANALISI CRITICA DEI SITI WEB