Warning:
JavaScript is turned OFF. None of the links on this page will work until it is reactivated.
If you need help turning JavaScript On, click here.
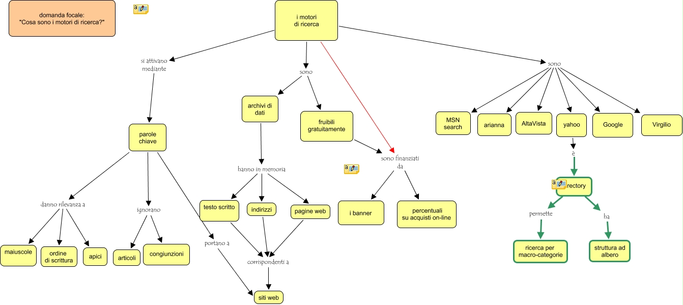
The Concept Map you are trying to access has information related to:
i motori di ricerca, testo scritto corrispondenti a siti web, parole chiave portano a siti web, archivi di dati hanno in memoria testo scritto, i motori di ricerca si attivano mediante parole chiave, indirizzi corrispondenti a siti web, i motori di ricerca sono yahoo, i motori di ricerca sono AltaVista, archivi di dati hanno in memoria indirizzi, i motori di ricerca sono fruibili gratuitamente, directory permette ricerca per macro-categorie