Warning:
JavaScript is turned OFF. None of the links on this page will work until it is reactivated.
If you need help turning JavaScript On, click here.
The Concept Map you are trying to access has information related to:
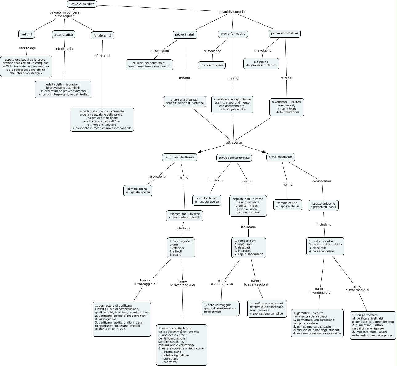
Prove di verifica 3, prove iniziali si svolgono all'inizio del percorso di insegnamento/apprendimento, risposte non univoche ma in gran parte predeterminabili, grazie ai vincoli posti negli stimoli includono 1. composizioni 2. saggi brevi 3. riassunti 4. interviste 5. esp. di laboratorio, prove strutturate comportano risposte univoche e predeterminabili, prove non strutturate hanno risposte non univoche e non predeterminabili, Prove di verifica si suddividono in prove iniziali, prove sommative mirano a verificare i risultati complessivi, il livello finale delle prestazioni, attendibilità riferita alla fedeltà delle misurazioni: le prove sono attendibili se determinano preventivamente i criteri di interpretazione dei risultati, 1. composizioni 2. saggi brevi 3. riassunti 4. interviste 5. esp. di laboratorio hanno lo svantaggio di 1. verificare prestazioni relative alla conoscenza, comprensione e applicazione semplice, a verificare la rispondenza tra ins. e apprendimento, con accertamento delle singole abilità attraverso prove semistrutturate, prove semistrutturate implicano stimolo chiuso e risposta aperta