Warning:
JavaScript is turned OFF. None of the links on this page will work until it is reactivated.
If you need help turning JavaScript On, click here.
The Concept Map you are trying to access has information related to:
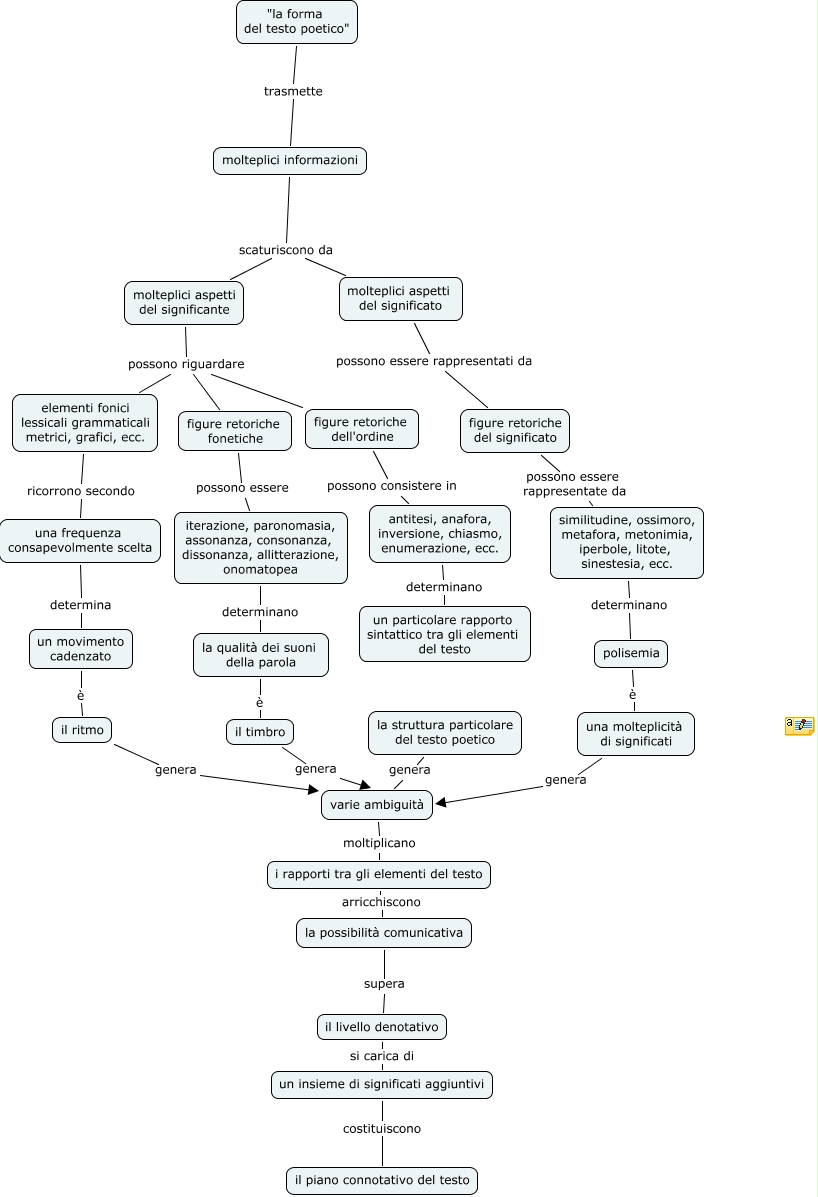
la poesia, la qualità dei suoni della parola è il timbro, similitudine, ossimoro, metafora, metonimia, iperbole, litote, sinestesia, ecc. determinano polisemia, figure retoriche del significato possono essere rappresentate da similitudine, ossimoro, metafora, metonimia, iperbole, litote, sinestesia, ecc., la struttura particolare del testo poetico genera varie ambiguità, molteplici aspetti del significante possono riguardare figure retoriche fonetiche, la possibilità comunicativa supera il livello denotativo, molteplici aspetti del significante possono riguardare elementi fonici lessicali grammaticali metrici, grafici, ecc., antitesi, anafora, inversione, chiasmo, enumerazione, ecc. determinano un particolare rapporto sintattico tra gli elementi del testo, un movimento cadenzato è il ritmo, polisemia è una molteplicità di significati