Warning:
JavaScript is turned OFF. None of the links on this page will work until it is reactivated.
If you need help turning JavaScript On, click here.
The Concept Map you are trying to access has information related to:
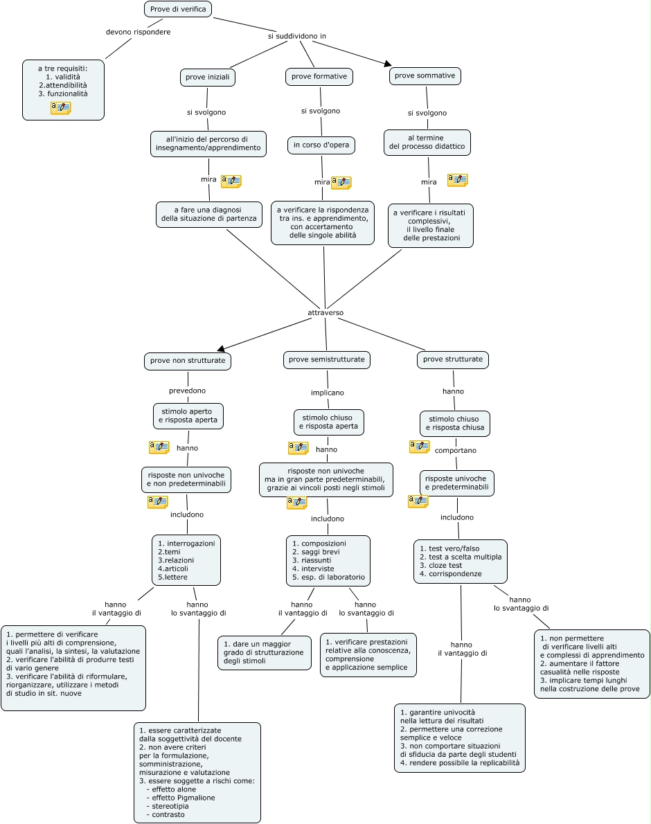
Prove di verifica, 1. interrogazioni 2.temi 3.relazioni 4.articoli 5.lettere hanno lo svantaggio di 1. essere caratterizzate dalla soggettività del docente 2. non avere criteri per la formulazione, somministrazione, misurazione e valutazione 3. essere soggette a rischi come: - effetto alone - effetto Pigmalione - stereotipia - contrasto, 1. test vero/falso 2. test a scelta multipla 3. cloze test 4. corrispondenze hanno lo svantaggio di 1. non permettere di verificare livelli alti e complessi di apprendimento 2. aumentare il fattore casualità nelle risposte 3. implicare tempi lunghi nella costruzione delle prove, risposte non univoche e non predeterminabili includono 1. interrogazioni 2.temi 3.relazioni 4.articoli 5.lettere, stimolo aperto e risposta aperta hanno risposte non univoche e non predeterminabili, a verificare i risultati complessivi, il livello finale delle prestazioni attraverso prove strutturate, al termine del processo didattico mira a verificare i risultati complessivi, il livello finale delle prestazioni, Prove di verifica devono rispondere a tre requisiti: 1. validità 2.attendibilità 3. funzionalità, prove strutturate hanno stimolo chiuso e risposta chiusa, a verificare la rispondenza tra ins. e apprendimento, con accertamento delle singole abilità attraverso prove non strutturate, in corso d'opera mira a verificare la rispondenza tra ins. e apprendimento, con accertamento delle singole abilità