Warning:
JavaScript is turned OFF. None of the links on this page will work until it is reactivated.
If you need help turning JavaScript On, click here.
The Concept Map you are trying to access has information related to:
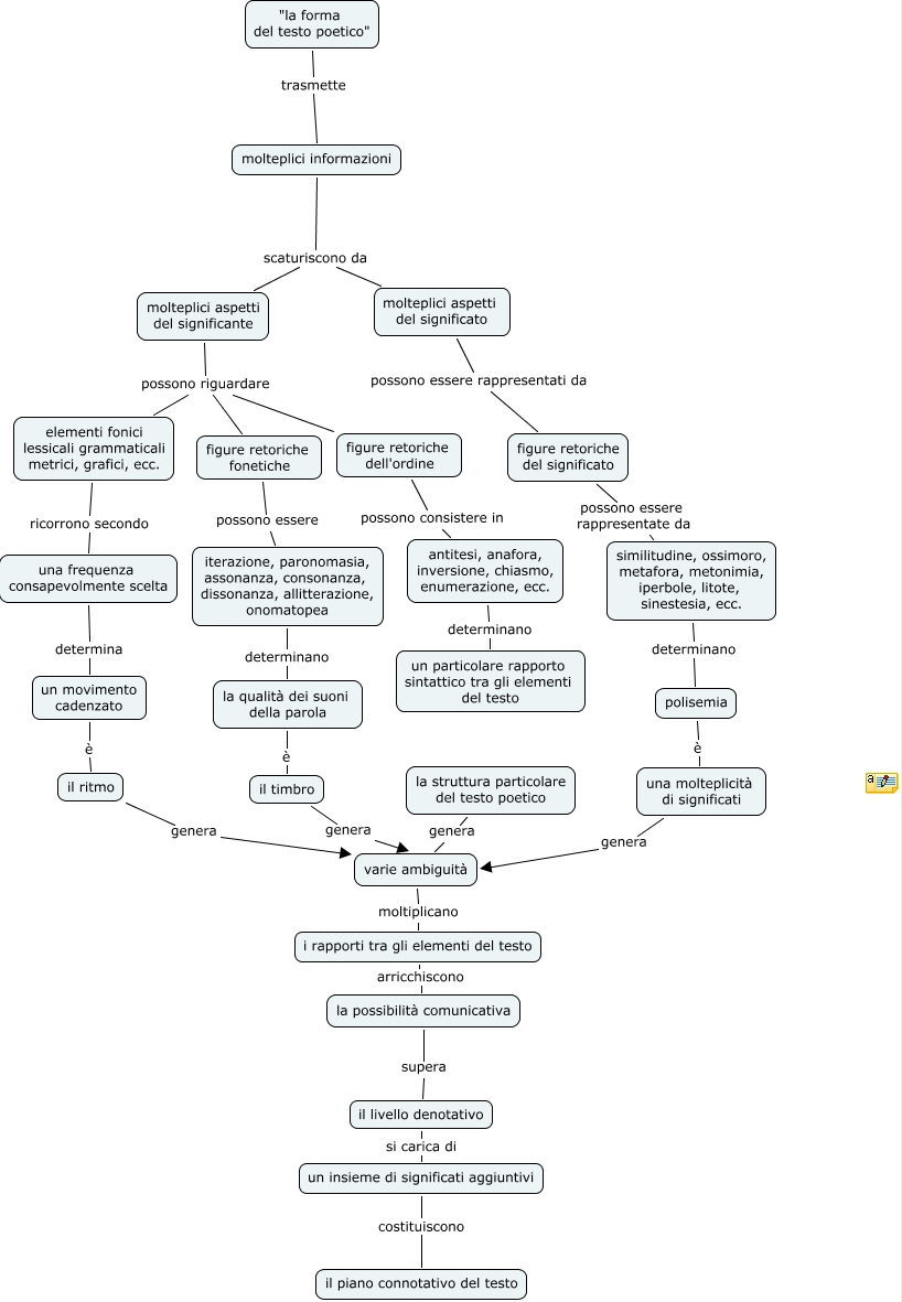
la poesia_2, la possibilità comunicativa supera il livello denotativo, una frequenza consapevolmente scelta determina un movimento cadenzato, iterazione, paronomasia, assonanza, consonanza, dissonanza, allitterazione, onomatopea determinano la qualità dei suoni della parola, i rapporti tra gli elementi del testo arricchiscono la possibilità comunicativa, la struttura particolare del testo poetico genera varie ambiguità, varie ambiguità moltiplicano i rapporti tra gli elementi del testo, molteplici informazioni scaturiscono da molteplici aspetti del significato, antitesi, anafora, inversione, chiasmo, enumerazione, ecc. determinano un particolare rapporto sintattico tra gli elementi del testo, il ritmo genera varie ambiguità, figure retoriche fonetiche possono essere iterazione, paronomasia, assonanza, consonanza, dissonanza, allitterazione, onomatopea