Warning:
JavaScript is turned OFF. None of the links on this page will work until it is reactivated.
If you need help turning JavaScript On, click here.
The Concept Map you are trying to access has information related to:
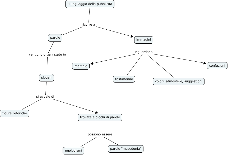
Parole e immagini pubblicità, slogan si avvale di figure retoriche, Il linguaggio della pubblicità ricorre a parole, Il linguaggio della pubblicità ricorre a immagini, parole vengono organizzate in slogan, trovate e giochi di parole possono essere neologismi, immagini riguardano marchio, immagini riguardano testimonial, trovate e giochi di parole possono essere parole "macedonia", immagini riguardano confezioni, slogan si avvale di trovate e giochi di parole