Warning:
JavaScript is turned OFF. None of the links on this page will work until it is reactivated.
If you need help turning JavaScript On, click here.
The Concept Map you are trying to access has information related to:
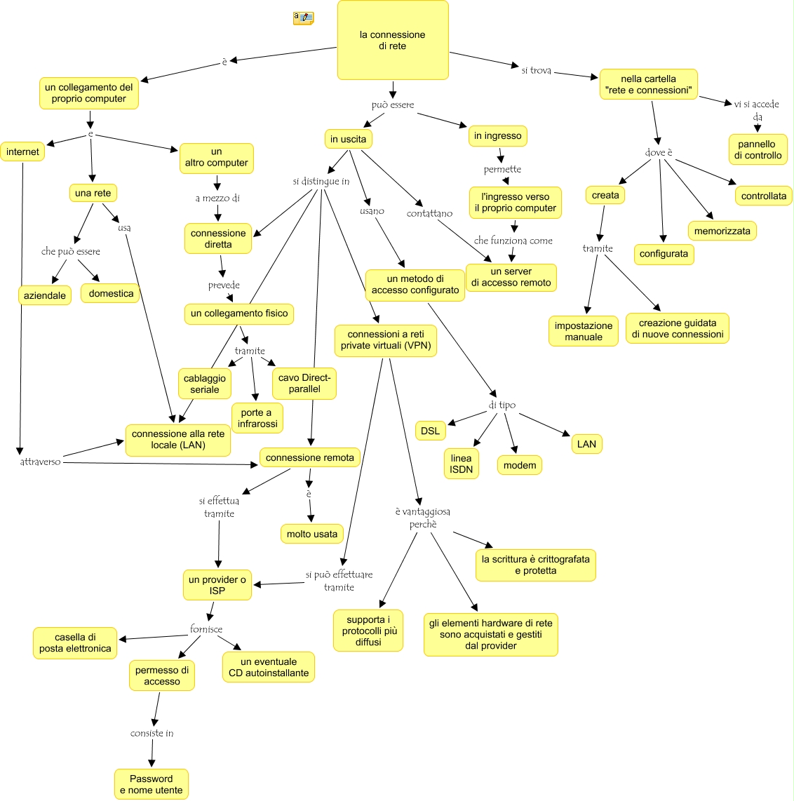
la connessione, un collegamento fisico tramite porte a infrarossi, un metodo di accesso configurato di tipo linea ISDN, creata tramite creazione guidata di nuove connessioni, connessioni a reti private virtuali (VPN) è vantaggiosa perchè supporta i protocolli più diffusi, connessioni a reti private virtuali (VPN) si può effettuare tramite un provider o ISP, connessioni a reti private virtuali (VPN) è vantaggiosa perchè la scrittura è crittografata e protetta, nella cartella "rete e connessioni" dove è creata, connessione diretta prevede un collegamento fisico, in uscita contattano un server di accesso remoto, un collegamento fisico tramite cablaggio seriale