Warning:
JavaScript is turned OFF. None of the links on this page will work until it is reactivated.
If you need help turning JavaScript On, click here.
The Concept Map you are trying to access has information related to:
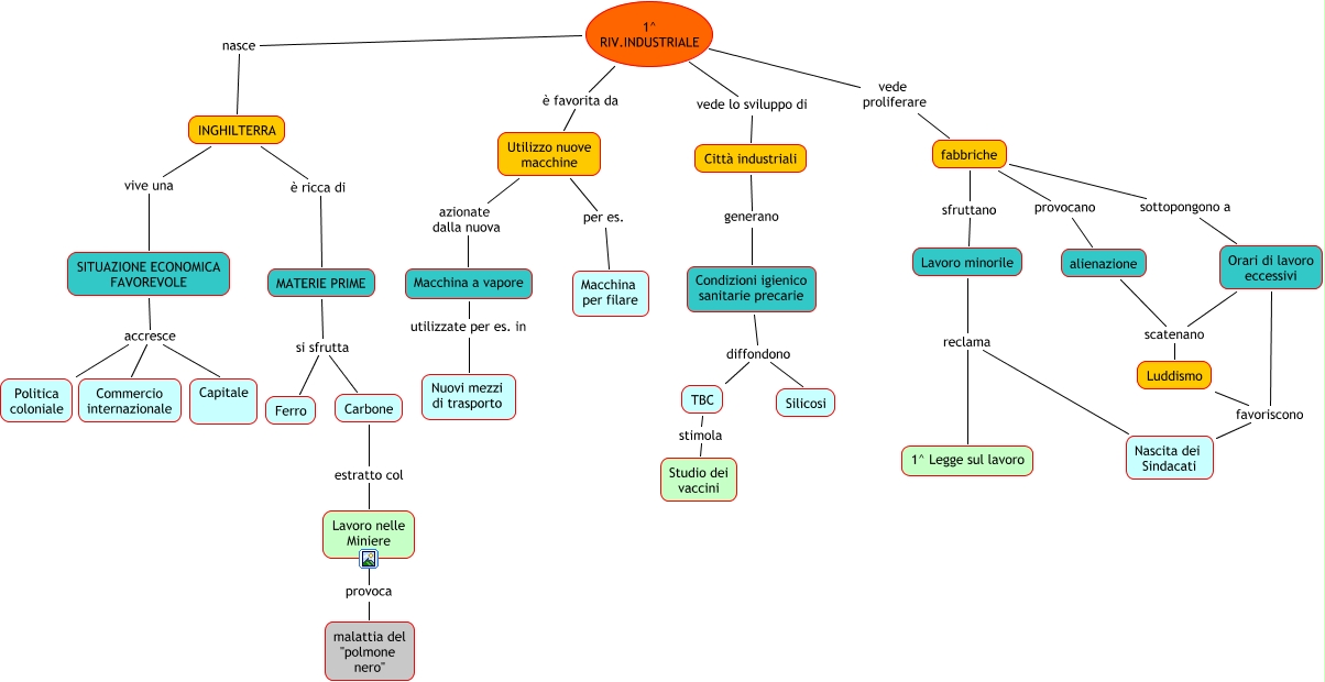
Rivoluzione Industriale rev, Luddismo scatenano alienazione, Condizioni igienico sanitarie precarie diffondono TBC, 1^ RIV.INDUSTRIALE è favorita da Utilizzo nuove macchine, fabbriche provocano alienazione, INGHILTERRA è ricca di MATERIE PRIME, INGHILTERRA vive una SITUAZIONE ECONOMICA FAVOREVOLE, SITUAZIONE ECONOMICA FAVOREVOLE accresce Capitale, Macchina a vapore utilizzate per es. in Nuovi mezzi di trasporto, Politica coloniale accresce Capitale, Lavoro nelle Miniere provoca malattia del "polmone nero"