Warning:
JavaScript is turned OFF. None of the links on this page will work until it is reactivated.
If you need help turning JavaScript On, click here.
The Concept Map you are trying to access has information related to:
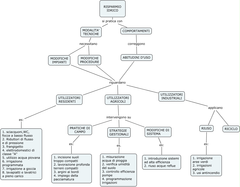
Risparmio idrico, 1. sciacquoni,WC, focce a basso flusso 2. Riduttori di flusso e di pressione 3. frangigetto 4. elettrodomestici di classe "A" 5. utilizzo acqua piovana 6. irrigazione programmata 7. irrigazione a goccia 8. lavapiatti e lavatrici a pieno carico es: UTILIZZATORI RESIDENTI, MODIFICHE PROCEDURE riguardano UTILIZZATORI RESIDENTI, ABITUDINI D'USO riguardano UTILIZZATORI AGRICOLI, 1. irrigazione aree verdi 2. irrigazioni agricole 3. usi antincendio es: RIUSO, RIUSO applicano UTILIZZATORI INDUSTRIALI, RICICLO applicano UTILIZZATORI INDUSTRIALI, STRATEGIE GESTIONALI intervengono su UTILIZZATORI AGRICOLI, ABITUDINI D'USO riguardano UTILIZZATORI INDUSTRIALI, MODALITA' TECNICHE si pratica con RISPARMIO IDRICO, COMPORTAMENTI si pratica con RISPARMIO IDRICO