Warning:
JavaScript is turned OFF. None of the links on this page will work until it is reactivated.
If you need help turning JavaScript On, click here.
The Concept Map you are trying to access has information related to:
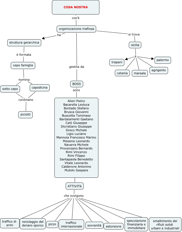
CAROLINA4BS, sicilia a trapani, capo famiglia nomina capodicina, catania a trapani, ATTIVITà che svolgono smaltimento dei rifiuti solidi urbani e industriali, marsala a agrigento, ATTIVITà che svolgono pizzo, ATTIVITà che svolgono estorsione, marsala a trapani, BOSS sono Alieri Pietro Bacarella Leoluca Bontado Stefano Brusca Giovanni Buscetta Tommaso Bardalamenti Gaetano Calò Giuseppe Dicristiano Giuseppe Greco Michele Ligio Luciano Mannoia Francesco Marino Messina Leonardo Navarra Michele Provenzano Bernardo Rimi Vincenzo Rimi Filippo Santapaola Benedetto Vitale Leonardo Calderone Antonino Mutolo Gaspare, organizzazione mafiosa gestita da BOSS