Warning:
JavaScript is turned OFF. None of the links on this page will work until it is reactivated.
If you need help turning JavaScript On, click here.
The Concept Map you are trying to access has information related to:
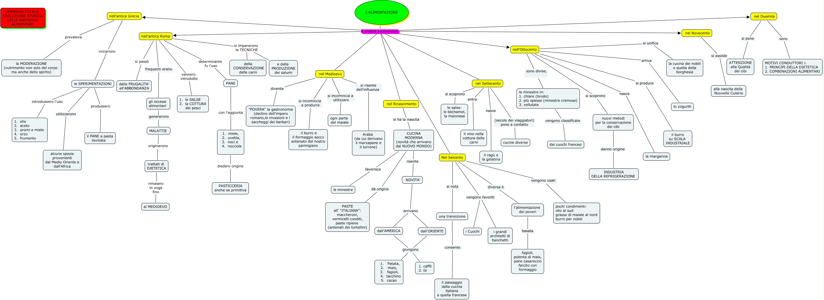
Storia dell'alimentazione revisionata, nel Settecento entra il vino nella cottura delle carni, nell'antica Roma si impararono le TECNICHE e della PRODUZIONE dei salumi, Nel Seicento si nota una transizione, dall'ORIENTE giungono 1. caffè 2. té, nel Medioevo diventa "POVERA" la gastronomia (declino dell'impero romano,le invasioni e i saccheggi dei barbari), L'ALIMENTAZIONE è andata evolvendosi nell'Ottocento, nell'antica Roma si passò dalla FRUGALITA' all'ABBONDANZA, trattati di DIETETICA rimasero in voga fino al MEDIOEVO, Nel Seicento diversa è l'alimentazione dei poveri, nel Duemila sono MOTIVI CONDUTTORI i: 1. PRINCIPI DELLA DIETETICA 2. COMBINAZIONI ALIMENTARI