Warning:
JavaScript is turned OFF. None of the links on this page will work until it is reactivated.
If you need help turning JavaScript On, click here.
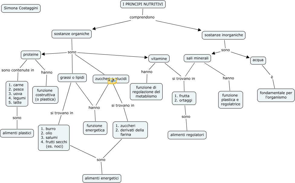
The Concept Map you are trying to access has information related to:
principi nutritivi, zuccheri o glucidi hanno funzione energetica, sostanze inorganiche sono sali minerali, grassi o lipidi si trovano in 1. burro 2. olio 3. salumi 4. frutti secchi (es. noci), 1. zuccheri 2. derivati della farina sono alimenti energetici, grassi o lipidi hanno funzione energetica, I PRINCIPI NUTRITIVI comprendono sostanze organiche, sostanze organiche sono grassi o lipidi, sostanze organiche sono proteine, I PRINCIPI NUTRITIVI comprendono sostanze inorganiche, zuccheri o glucidi si trovano in 1. zuccheri 2. derivati della farina