Warning:
JavaScript is turned OFF. None of the links on this page will work until it is reactivated.
If you need help turning JavaScript On, click here.
The Concept Map you are trying to access has information related to:
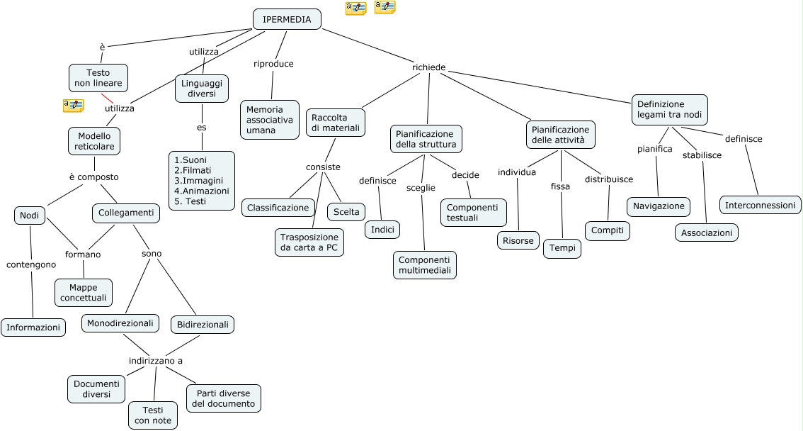
Ipermedia, 1.Suoni 2.Filmati 3.Immagini 4.Animazioni 5. Testi es Linguaggi diversi, Definizione legami tra nodi richiede IPERMEDIA, Pianificazione della struttura richiede IPERMEDIA, Parti diverse del documento indirizzano a Monodirezionali, Raccolta di materiali richiede IPERMEDIA, Collegamenti è composto Modello reticolare, Associazioni stabilisce Definizione legami tra nodi, Trasposizione da carta a PC consiste Raccolta di materiali, Informazioni contengono Nodi, Testi con note indirizzano a Monodirezionali