Warning:
JavaScript is turned OFF. None of the links on this page will work until it is reactivated.
If you need help turning JavaScript On, click here.
The Concept Map you are trying to access has information related to:
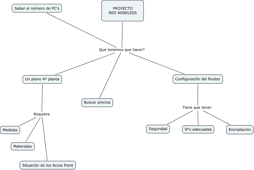
ProyectoWireLess, PROYECTO RED WIRELESS Que tenemos que hacer? Configuración del Router, Un plano 4º planta Requiere Materiales, PROYECTO RED WIRELESS Que tenemos que hacer? Un plano 4º planta, PROYECTO RED WIRELESS Que tenemos que hacer? Saber el número de PC's, Un plano 4º planta Requiere Situación de los Acces Point, Configuración del Router Tiene que tener: Encriptación, Configuración del Router Tiene que tener: Seguridad, Un plano 4º planta Requiere Medidas, PROYECTO RED WIRELESS Que tenemos que hacer? Buscar precios, Configuración del Router Tiene que tener: IP's adecuadas