Warning:
JavaScript is turned OFF. None of the links on this page will work until it is reactivated.
If you need help turning JavaScript On, click here.
The Concept Map you are trying to access has information related to:
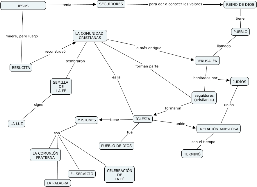
La Iglesia (Alberto, Silvia), IGLESIA fue PUEBLO DE DIOS, SEGUIDORES para dar a conocer los valores REINO DE DIOS, SEMILLA DE LA FÉ signo LA LUZ, LA COMUNIDAD CRISTIANAS forman parte seguidores (cristianos), PUEBLO llamado JERUSALÉN, JERUSALÉN habitados por JUDÍOS, LA COMUNIDAD CRISTIANAS es la IGLESIA, MISIONES son LA PALABRA, MISIONES son EL SERVICIO, MISIONES son LA COMUNIÓN FRATERNA