Warning:
JavaScript is turned OFF. None of the links on this page will work until it is reactivated.
If you need help turning JavaScript On, click here.
The Concept Map you are trying to access has information related to:
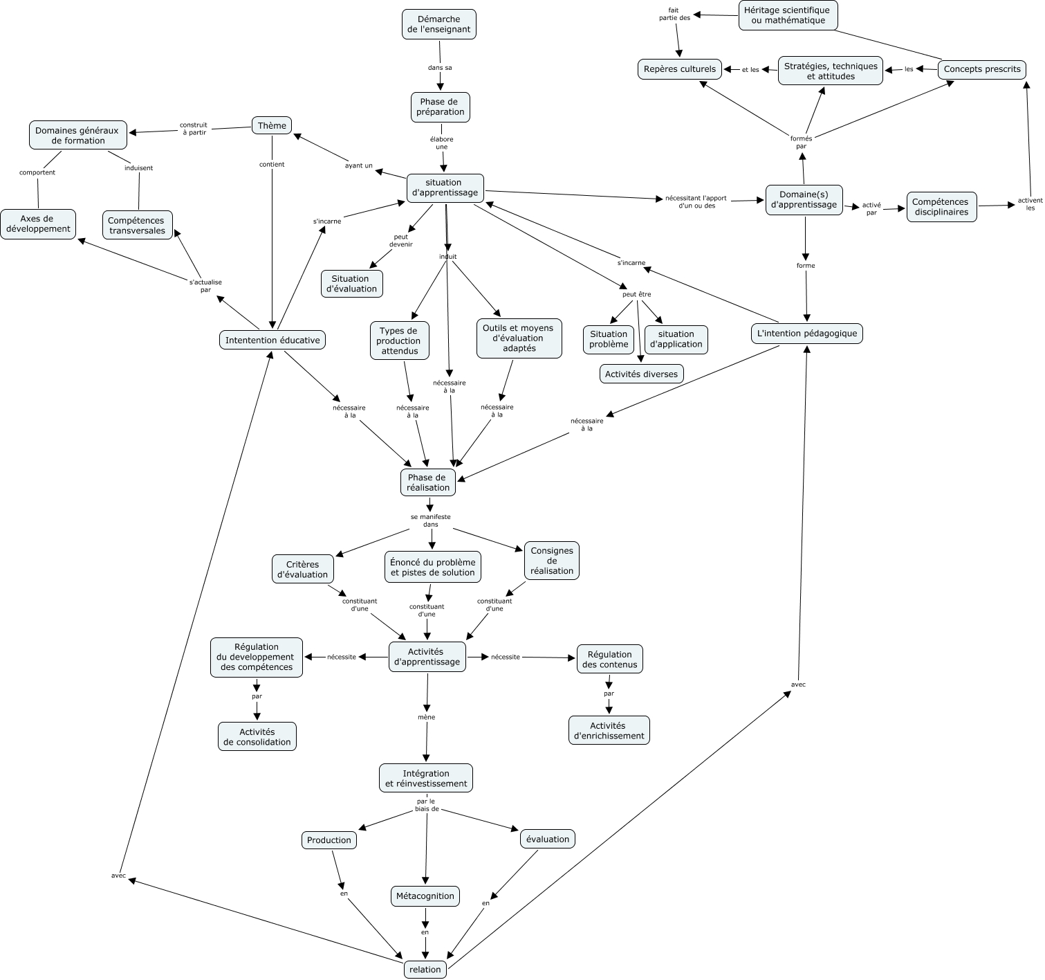
Approche systémique enseignant élève, Intégration et réinvestissement par le biais de Production, Domaine(s) d'apprentissage formés par Repères culturels, situation d'apprentissage ayant un Thème, relation avec Intentention éducative, Domaines généraux de formation induisent Compétences transversales, situation d'apprentissage nécessitant l'apport d'un ou des Domaine(s) d'apprentissage, Phase de préparation élabore une situation d'apprentissage, Compétences disciplinaires activent les Concepts prescrits, Intégration et réinvestissement par le biais de Métacognition, Intégration et réinvestissement par le biais de évaluation