Warning:
JavaScript is turned OFF. None of the links on this page will work until it is reactivated.
If you need help turning JavaScript On, click here.
The Concept Map you are trying to access has information related to:
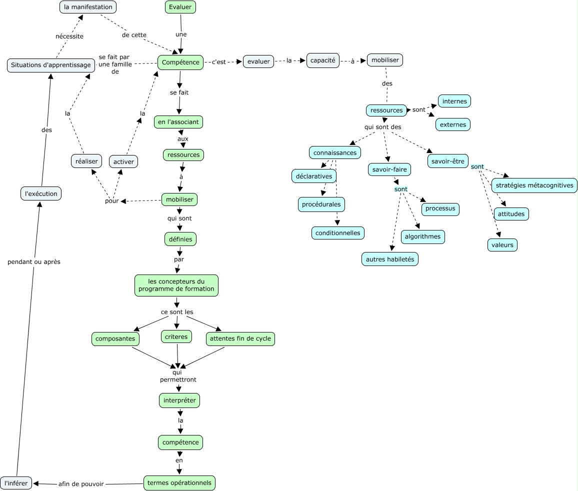
Evaluer une compétence, savoir-être sont valeurs, compétence en termes opérationnels, connaissances procédurales, evaluer la capacité, mobiliser pour activer, ressources qui sont des savoir-faire, termes opérationnels afin de pouvoir l'inférer, mobiliser pour réaliser, savoir-faire sont algorithmes, composantes qui permettront interpréter