Warning:
JavaScript is turned OFF. None of the links on this page will work until it is reactivated.
If you need help turning JavaScript On, click here.
The Concept Map you are trying to access has information related to:
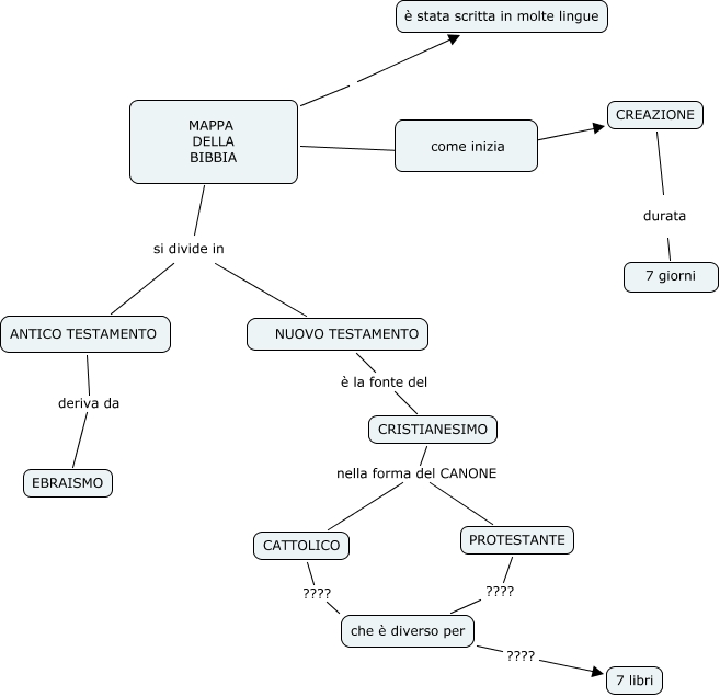
mappa della bibbia Veronica 9, MAPPA DELLA BIBBIA si divide in NUOVO TESTAMENTO, CREAZIONE durata 7 giorni, che è diverso per ???? 7 libri, CRISTIANESIMO nella forma del CANONE PROTESTANTE, CRISTIANESIMO nella forma del CANONE CATTOLICO, MAPPA DELLA BIBBIA come inizia, NUOVO TESTAMENTO è la fonte del CRISTIANESIMO, ANTICO TESTAMENTO deriva da EBRAISMO, MAPPA DELLA BIBBIA CREAZIONE, MAPPA DELLA BIBBIA si divide in ANTICO TESTAMENTO