Warning:
JavaScript is turned OFF. None of the links on this page will work until it is reactivated.
If you need help turning JavaScript On, click here.
The Concept Map you are trying to access has information related to:
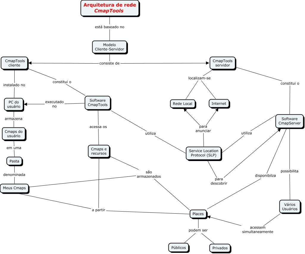
Arquitetura de Rede -CmapTools, Vários Usuários acessem simultaneamente Places, Places podem ser Privados, CmapTools servidor localizam-se Rede Local, Modelo Cliente-Servidor consiste de CmapTools servidor, Software CmapServer disponibilza Places, Service Location Protocol (SLP) para descobrir Software CmapServer, Meus Cmaps são armazenados Places, CmapTools cliente constitui o Software CmapTools, CmapTools cliente instalado no PC do usuário, Modelo Cliente-Servidor consiste de CmapTools cliente