Warning:
JavaScript is turned OFF. None of the links on this page will work until it is reactivated.
If you need help turning JavaScript On, click here.
The Concept Map you are trying to access has information related to:
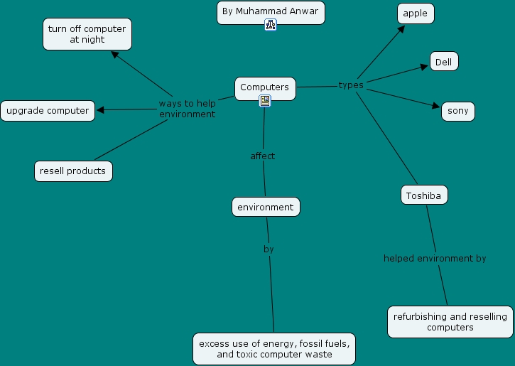
use of computers, Computers ways to help environment upgrade computer, Computers ways to help environment upgrade computer, Toshiba helped environment by refurbishing and reselling computers, Computers types apple, Computers types Toshiba, Computers types sony, Computers ways to help environment turn off computer at night, Computers types sony, Computers types Dell, Computers types sony