Warning:
JavaScript is turned OFF. None of the links on this page will work until it is reactivated.
If you need help turning JavaScript On, click here.
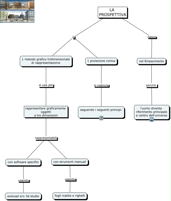
The Concept Map you are trying to access has information related to:
prospettiva, con strumenti manuali usando fogli matite e righelli, LA PROSPETTIVA è 1 proiezione conica, LA PROSPETTIVA è 1 metodo grafico tridimensionale di rappresentazione, 1 metodo grafico tridimensionale di rappresentazione si usa per rappresentare graficamente oggetti a tre dimensioni, nel Rinascimento perchè l'uomo diventa riferimento principale e centro dell'universo, 1 proiezione conica si realizza seguendo i seguenti principi:, rappresentare graficamente oggetti a tre dimensioni rappresentabili con software specifici, LA PROSPETTIVA nasce nel Rinascimento, rappresentare graficamente oggetti a tre dimensioni rappresentabili con strumenti manuali, con software specifici usando autocad e/o 3d studio