Warning:
JavaScript is turned OFF. None of the links on this page will work until it is reactivated.
If you need help turning JavaScript On, click here.
The Concept Map you are trying to access has information related to:
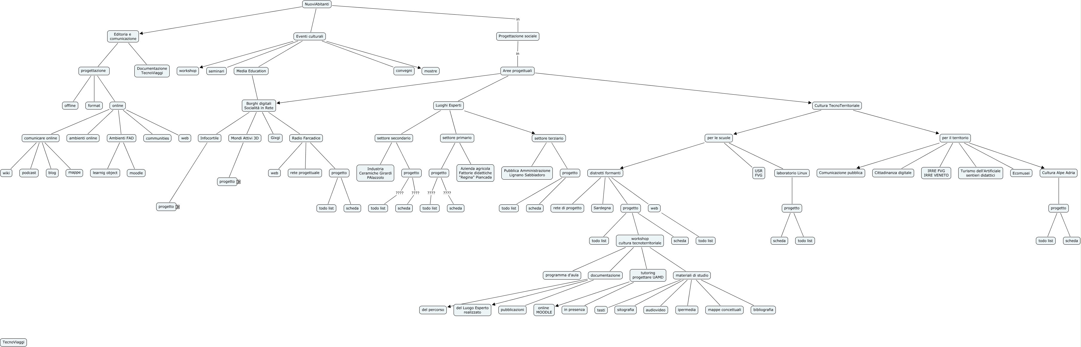
NA.attivita, NuoviAbitanti in Progettazione sociale, per il territorio Cittadinanza digitale, Luoghi Esperti settore primario, per il territorio Ecomusei, progetto todo list, materiali di studio sitografia, progettazione online, online communities, online comunicare online, online ambienti online