Warning:
JavaScript is turned OFF. None of the links on this page will work until it is reactivated.
If you need help turning JavaScript On, click here.
The Concept Map you are trying to access has information related to:
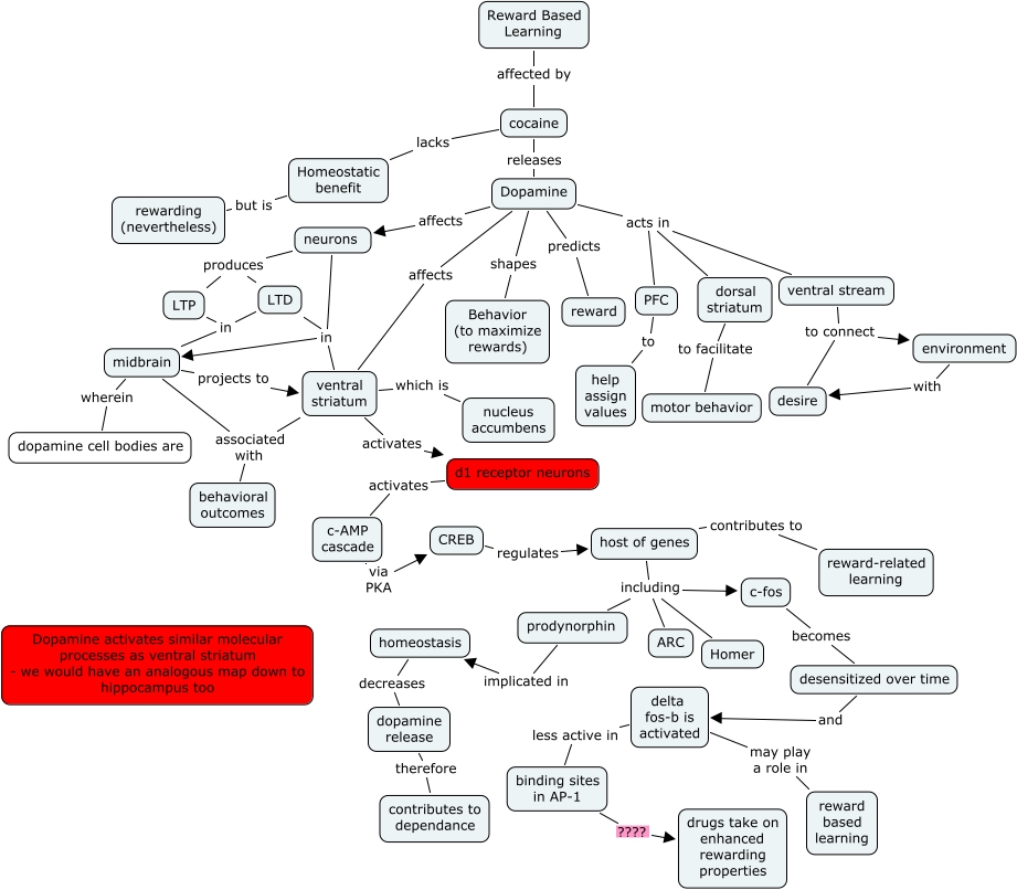
SH Reward Based Learning - JDN -Rev, prodynorphin implicated in homeostasis, CREB regulates host of genes, ventral striatum associated with behavioral outcomes, midbrain associated with behavioral outcomes, host of genes including c-fos, LTP in midbrain, environment with desire, dopamine release therefore contributes to dependance, dorsal striatum to facilitate motor behavior, LTD in midbrain