Warning:
JavaScript is turned OFF. None of the links on this page will work until it is reactivated.
If you need help turning JavaScript On, click here.
The Concept Map you are trying to access has information related to:
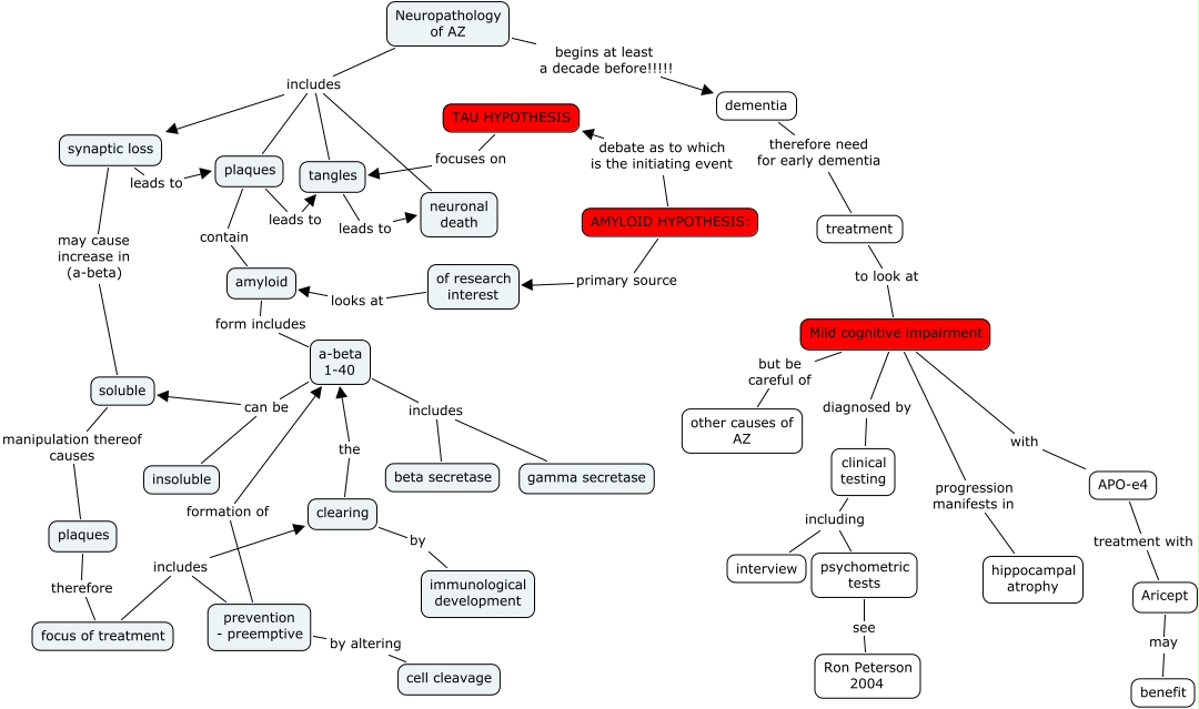
AZ neuropathology - JDN Rev, focus of treatment includes clearing, AMYLOID HYPOTHESIS: debate as to which is the initiating event TAU HYPOTHESIS, treatment to look at Mild cognitive impairment, focus of treatment includes prevention - preemptive, clinical testing including psychometric tests, plaques therefore focus of treatment, Mild cognitive impairment with APO-e4, prevention - preemptive formation of a-beta 1-40, Mild cognitive impairment diagnosed by clinical testing, Neuropathology of AZ begins at least a decade before!!!!! dementia