Warning:
JavaScript is turned OFF. None of the links on this page will work until it is reactivated.
If you need help turning JavaScript On, click here.
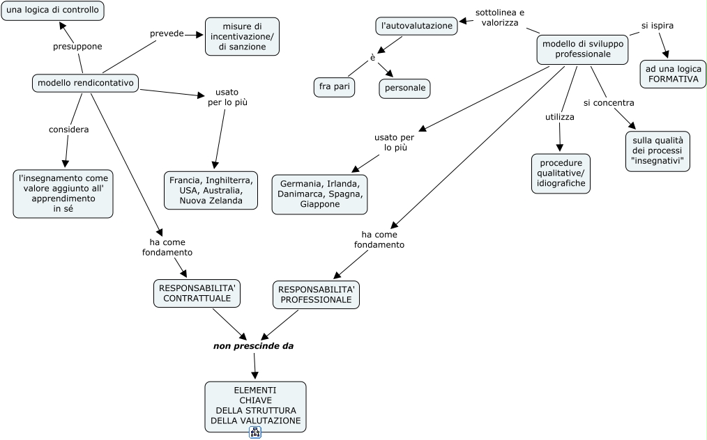
The Concept Map you are trying to access has information related to:
modellidivalutazione2, RESPONSABILITA' PROFESSIONALE non prescinde da ELEMENTI CHIAVE DELLA STRUTTURA DELLA VALUTAZIONE, modello di sviluppo professionale sottolinea e valorizza l'autovalutazione, modello di sviluppo professionale utilizza procedure qualitative/ idiografiche, modello rendicontativo considera l'insegnamento come valore aggiunto all' apprendimento in sé, modello di sviluppo professionale ha come fondamento RESPONSABILITA' PROFESSIONALE, modello rendicontativo prevede misure di incentivazione/ di sanzione, l'autovalutazione è personale, l'autovalutazione è fra pari, modello di sviluppo professionale si ispira ad una logica FORMATIVA, modello di sviluppo professionale usato per lo più Germania, Irlanda, Danimarca, Spagna, Giappone